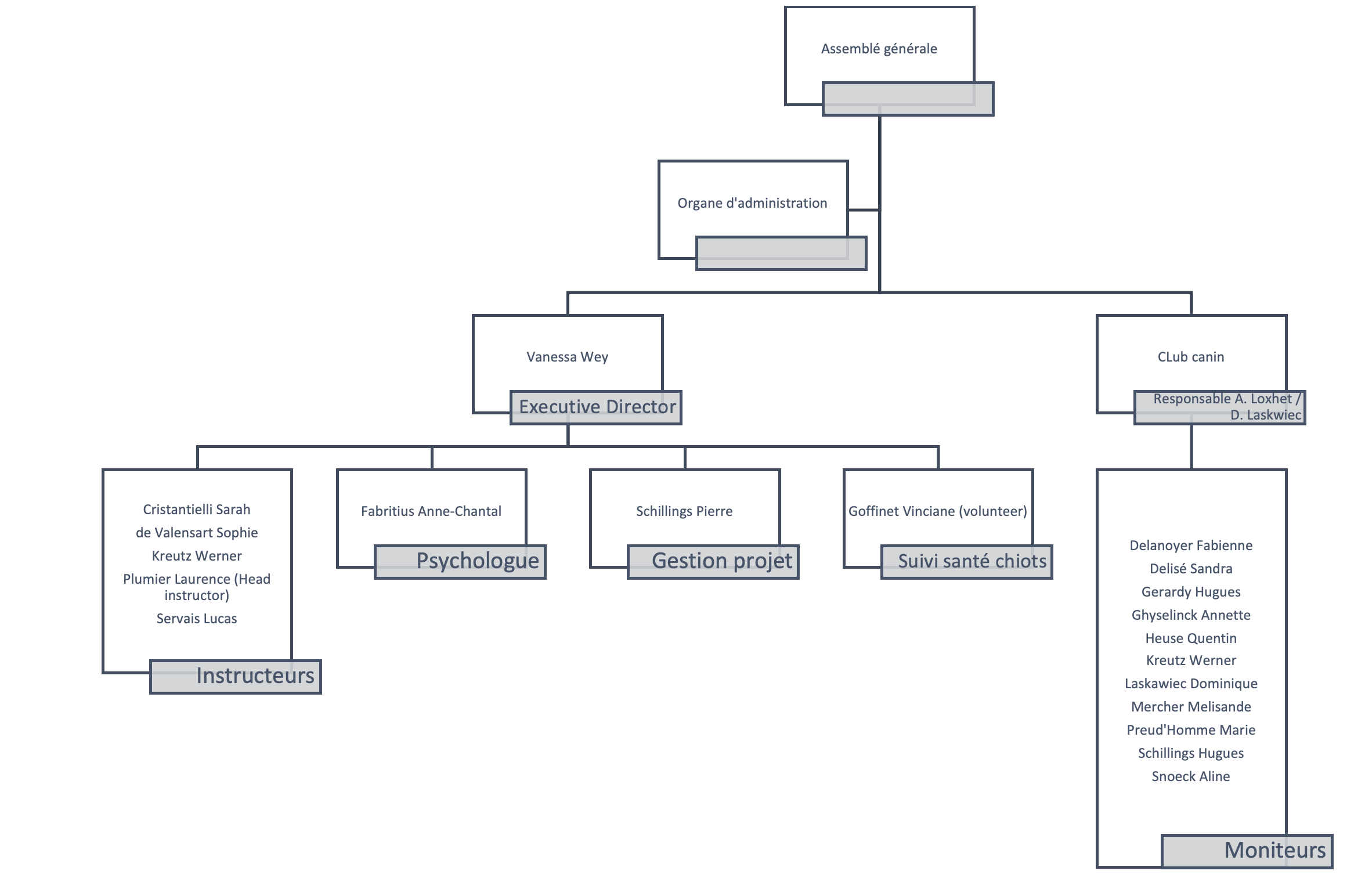
Equipe d'Os'mose


Nous utilisons les cookies afin de fournir les services et fonctionnalités proposés sur notre site et afin d’améliorer l’expérience de nos utilisateurs. Pour plus d'informations nous vous invitons à consulter notre Politiques sur les cookies ainsi que notre Politique de confidentialité.
Paramètrez vos cookies

Equipe d'Os'mose


